设为首页
|
加入收藏
在线留言
|
网站首页
单位简介
资质荣誉
发展历程
新闻动态
单位资讯
行业动态
科研工作
产品中心
广播设备
视频设备
测试仪
校验设备
单位环境
客户支持
支持热线
售后服务理念
售后服务承诺
在线留言
联系我们
第二主标题
请输入要描述内容进行内容补充
核心价值观 Core value
科技支撑 服务至上
爱岗敬业 奉献担当
新闻动态
>>
单位资讯
>>正文
新闻动态
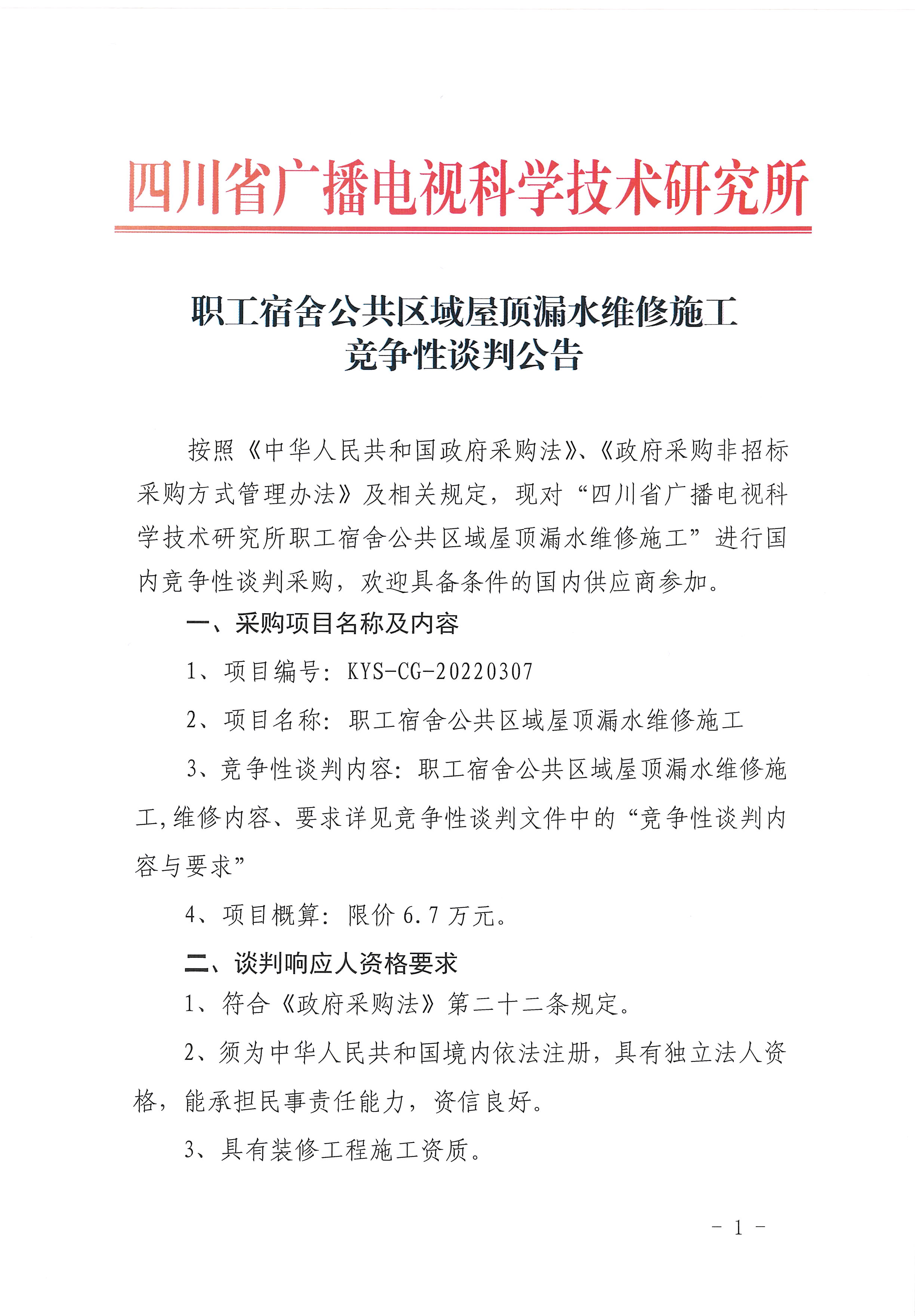
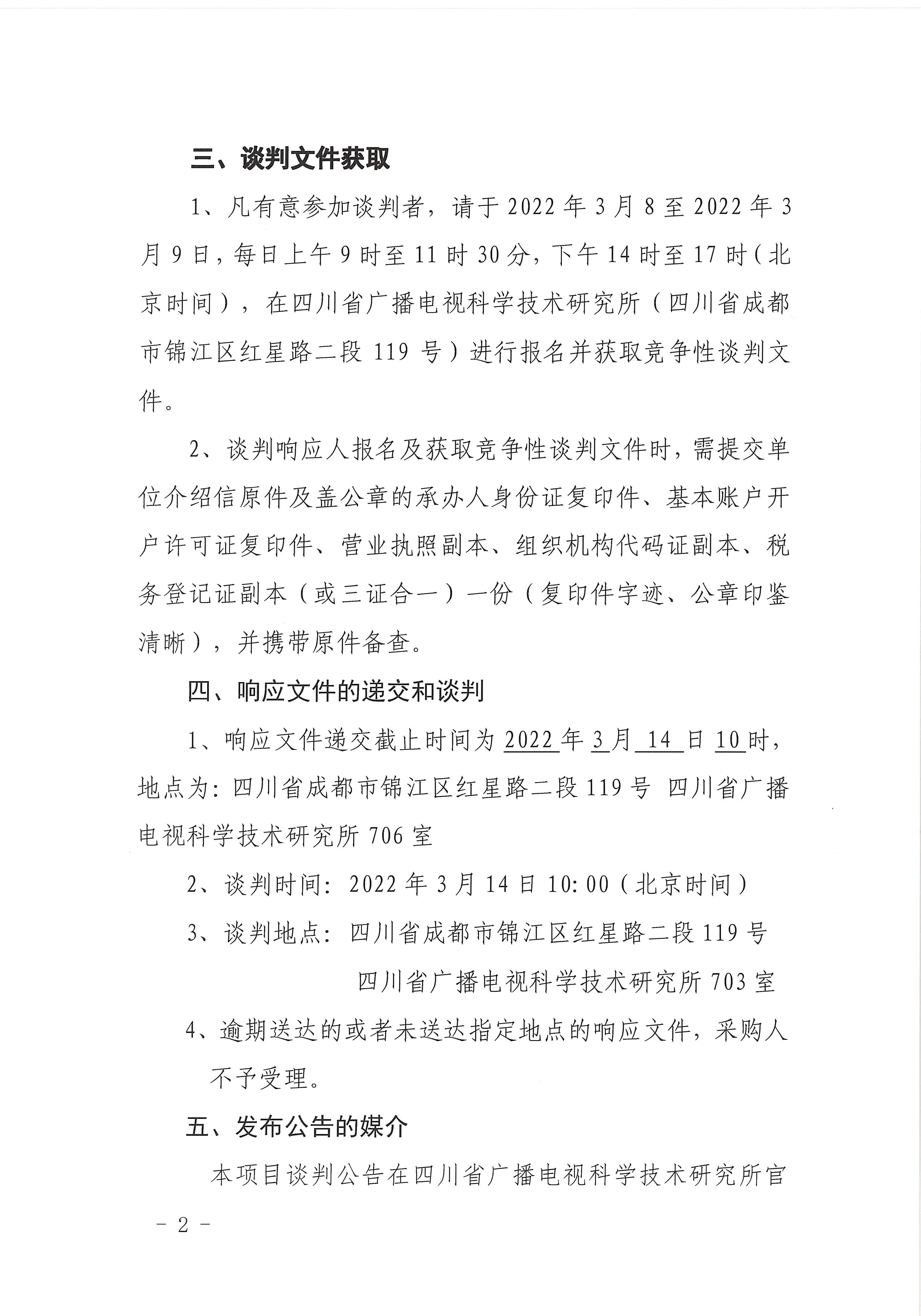
职工宿舍公共区域屋顶漏水维修施工竞争性谈判公告
来源:
|
作者:
四川省广播电视科学技术研究所
|
发布时间:
2022-03-07
|
126
次浏览
|
🔊
点击朗读正文
❚❚
▶
|
分享到:
上一篇:
职工宿舍公共区域屋顶......
下一篇:
四川省广播电视科学技......
行业动态
单位资讯
3
客服中心
Hotline / 咨询电话
咨询热线:
028-86516370
Hours / 服务时间
8:30 AM - 18:00 PM